猪流行性腹泻病毒(PEDV)作为一种高致病性肠道冠状病毒,可引起新生仔猪严重腹泻、呕吐、脱水等症状,致死率最高可达100%,给全球养猪业造成巨大经济损失。疫苗免疫是防控 PEDV 最有效的核心手段,目前商品化疫苗以传统弱毒疫苗和灭活疫苗为主,多采用肌肉注射方式免疫,难以诱导有效的肠道黏膜免疫,已无法满足当前PEDV的防控需求。
口服疫苗凭借给药便捷、可直接激活肠道黏膜免疫的独特优势,成为肠道病毒性疫病疫苗研发的重要方向。但口服疫苗长期面临胃酸环境降解、胃肠道多重屏障阻碍、肠道滞留时间短、抗原递呈效率低等关键瓶颈,严重制约了其免疫效果与临床应用。因此,研发能突破胃肠道屏障、高效激活黏膜与系统双重免疫的新型口服疫苗递送系统,是当前PEDV防控领域急需攻克的核心难题。
近日,兽医研究所李彬研究员团队联合南京工业大学药学院任丽莉教授团队,在PEDV新型口服疫苗研发领域取得新突破,相关研究成果以“Liposomal Hydrogel-Based Oral Vaccine Delivery for Targeted Induction of Intestinal Mucosal Immunity”为题,在线发表于国际期刊Materials Today Bio(IF=10.2,一区TOP期刊)。
该研究针对口服疫苗研制的核心技术瓶颈,创新开发了一种基于脂质体凝胶微球的新型口服疫苗递送平台:将甘露糖修饰的阳离子脂质体与PEDV抗原、免疫佐剂视黄酸(RA)复合后,完整包裹于巯基化海藻酸钠凝胶微球中,成功构建出PR-MLip@Gel口服疫苗体系(图1)。该体系通过多重功能设计协同突破口服疫苗应用壁垒:甘露糖修饰的脂质体可通过静电作用高效吸附PEDV抗原,精准靶向肠道巨噬细胞与抗原递呈细胞,显著提升抗原摄取效率;巯基化修饰的海藻酸钠凝胶微球作为保护外壳,可有效抵御胃酸环境对抗原的降解破坏,同时大幅增强疫苗在肠道黏膜的黏附能力,延长抗原肠道滞留时间;体系共载的视黄酸可有效促进分泌型IgA产生细胞的分化,进一步放大肠道黏膜免疫应答。
图1 PR-MLip@Gel 脂质体凝胶微球口服疫苗的设计制备示意图
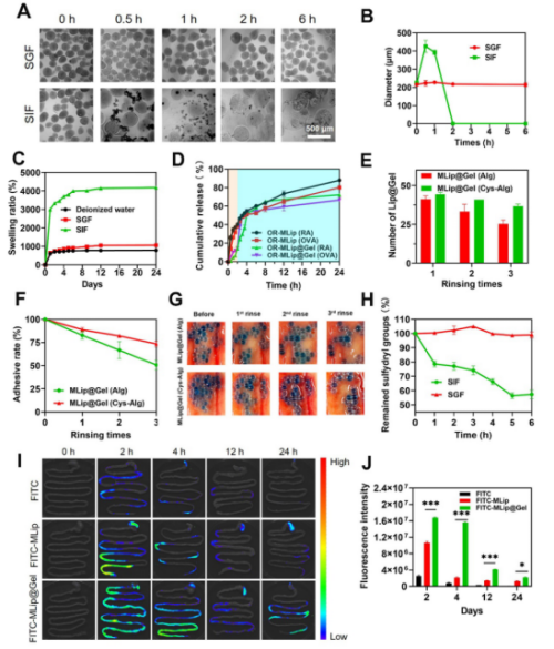
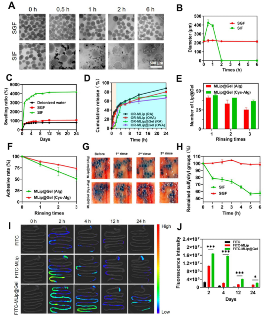
研究结果显示,该递送系统具备优异的pH响应释放特性,在pH1.2的模拟胃液中可保持微球结构稳定,2小时内抗原累计释放量低于15%,有效避免胃酸对抗原的降解破坏;而在pH≥6.8的模拟肠液中可快速溶胀崩解,实现抗原在肠道部位的精准靶向释放(图2)。
图2 PR-MLip@Gel 脂质体凝胶微球的胃肠道稳定性、肠道黏附滞留能力验证
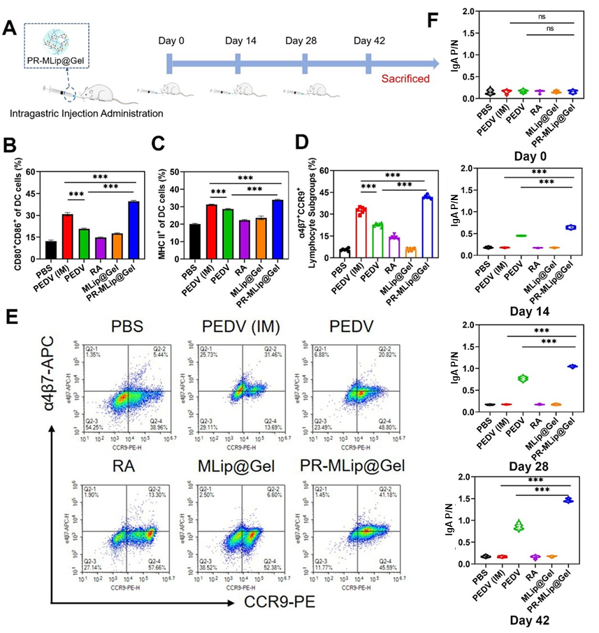
在小鼠免疫实验中,PR-MLip@Gel口服疫苗展现出远超传统免疫方式的免疫激活效果。该疫苗可显著促进肠道淋巴细胞中肠道归巢受体 α4β7 与 CCR9 的高表达,有效驱动免疫细胞向肠道黏膜位点迁移;同时在小鼠血清、粪便及肠道灌洗液中均诱导出高水平的PEDV特异性IgA抗体,显著优于肌肉注射免疫组,成功激活了强效的肠道黏膜免疫应答(图3)。
图3 PR-MLip@Gel 脂质体凝胶微球口服疫苗在小鼠体内的黏膜免疫与系统免疫激活效果
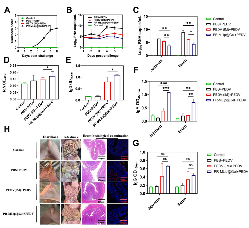
为进一步验证疫苗的临床保护效力,研究团队开展了仔猪PEDV攻毒保护试验。结果显示,PR-MLip@Gel口服免疫组仔猪在攻毒后无明显腹泻症状,直肠排毒量、肠道组织病毒载量均显著低于未免疫对照组,且优于传统肌肉注射免疫组;免疫仔猪血清中可检测到高水平的PEDV特异性IgA与IgG抗体,肠道组织中分泌型 IgA水平分别是未免疫组的3.8倍、肌肉注射组的1.6倍。剖检与病理组织学检测显示,未免疫对照组仔猪出现肠壁变薄、肠绒毛严重萎缩脱落等典型病变,而PR-MLip@Gel免疫组仔猪肠道结构完整,无明显病理损伤,仅检测到极少量病毒抗原阳性细胞(图4)。以上结果充分证实,该口服疫苗可为仔猪提供优异的主动免疫保护,有效抵御PEDV致死性感染。
图4 PR-MLip@Gel 脂质体凝胶微球口服疫苗免疫仔猪的攻毒保护效果验证
综上,该研究创新性构建的脂质体凝胶微球口服疫苗递送系统,突破了口服疫苗胃酸降解、肠道靶向性差、黏膜免疫激活不足等多重技术瓶颈,兼具诱导强效的肠道黏膜免疫与全身系统免疫,为PEDV的高效防控提供了极具应用前景的新型候选疫苗。同时,该递送平台具备良好的通用性与可拓展性,为其他肠道病原体的口服疫苗研发提供了全新的技术思路与解决方案。
南京工业大学药学院硕士研究生李志伟、兽医研究所范宝超研究员为论文共同第一作者,兽医研究所动物腹泻病防控创新团队首席李彬研究员、南京工业大学任丽莉教授为论文共同通讯作者。该研究得到了国家重点研发计划项目、江苏省农业自主创新资金项目等项目的资助。
论文链接:https://www.sciencedirect.com/science/article/pii/S2590006426002188
