近日,免疫所细胞工程创新团队在猪睾丸细胞(ST)被猪瘟病毒(CSFV)感染后的外泌体分泌及其引发增殖性感染、先天性免疫系统激活方面取得研究进展。相关结果在动物医学专业学术刊物Veterinary Microbiology(兽医学1区)上在线发表了题为“Exosomes secreted by CSFV-infected cells evade neutralizing antibody to activate innate immune responses and establish productive infection in recipient cells”的研究论文。
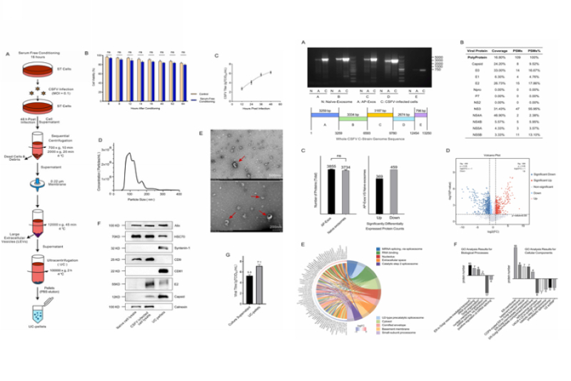
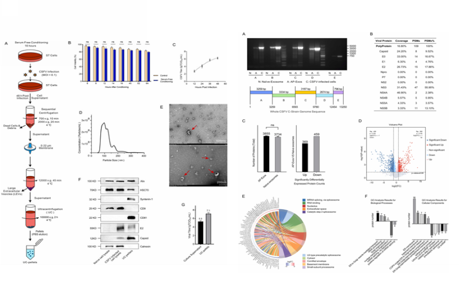
宿主细胞被病毒感染后的外泌体纯化一直受到子代病毒粒子的干扰,本研究采用标准的动物细胞外泌体分离方法结合免疫磁珠特异性捕获CSFV子代病毒粒子技术,从接毒后ST细胞培养上清中成功分离纯化出外泌体,经鉴定其表面标志性蛋白分子明确、结构完整、大小一致。进一步检测确定,外泌体中包含了CSFV完整的 RNA序列。
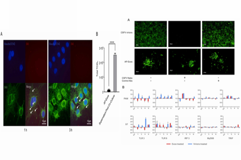
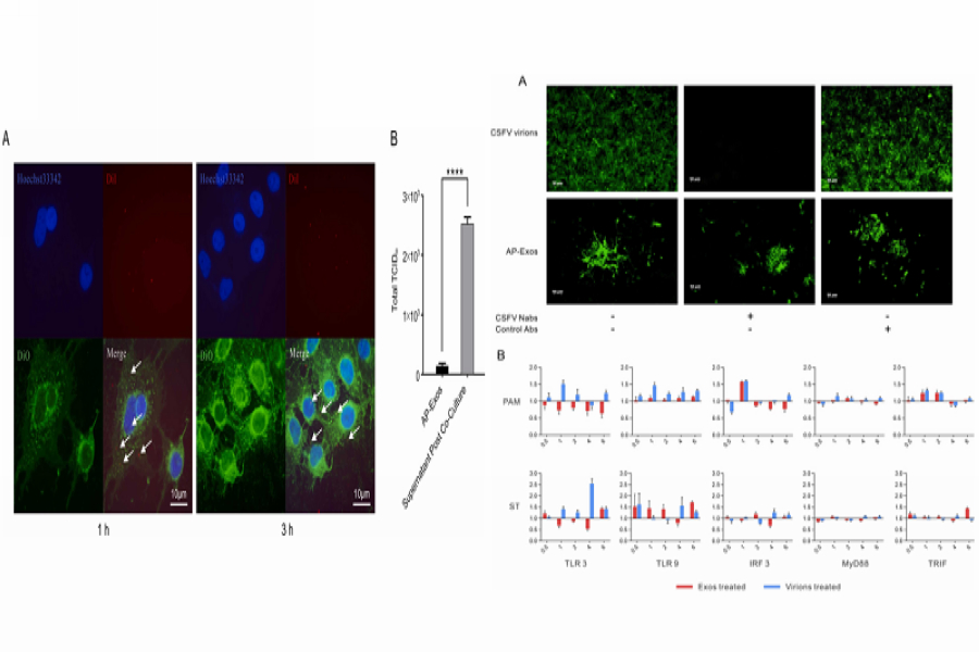
经膜脂染料分别标记健康ST细胞和纯化后的外泌体,观察到外泌体可进入健康的ST细胞,且产物中病毒TCID50显著提升,说明外泌体进入宿主细胞后可产生完整的子代病毒粒子。
进一步研究显示,采用CSFV的中和抗体处理纯化后的外泌体并不能阻止外泌体进入PAM细胞、ST细胞,且外泌体激活了PAM细胞和ST细胞的先天性免疫系统,但与病毒粒子感染产生的先天性免疫系统激活方式及强度存在差异。
本研究提示作为黄病毒科、瘟病毒属的CSFV,其感染增殖样品中包含了多种形式的产物,外泌体在其中对病毒的继代感染、无病变增殖起到重要作用。本研究为猪瘟疫病防控及相关疫苗生产技术提升提供基础数据和新思路。
博士研究生鲍熹为论文第一作者,免疫所细胞工程创新团队负责人冯磊副研究员,南京农业大学动物医学院姚火春教授为论文共同通讯作者。该研究得到江苏省重点研发计划资助。
文章链接:https://www.sciencedirect.com/science/article/pii/S0378113524000841



