兽医所动物腹泻病防控创新团队在猪轮状病毒疫苗研发中取得重要进展

发布时间:2024-04-11 12:24 来源:兽医所 浏览次数:

     A群轮状病毒(RVAs)可引起幼儿和各种幼畜的严重脱水腹泻,在公共卫生中具有重要意义。猪A群轮状病毒(PoRVA)临床检出率不断攀升,基因型更加复杂,且优势流行基因型发生改变,现有疫苗保护效果并不理想,不能满足当前PoRVA的防控需求。因此,研发针对优势流行基因型安全有效的疫苗是防控的优选策略.

    近日,兽医所李彬研究员团队在PoRVA亚单位疫苗研发方面取得重要进展,研究成果以题为“Recombinant bivalent subunit vaccine combining truncated VP4 from P[7] and P[23] induces protective immunity against prevalent porcine rotaviruses”在线发表于国际权威学术期刊《Journal of Virology》(病毒学一区,TOP期刊)。




 

 

 研究人员通过对优势流行基因型P[7]和P[23]编码基因VP4进行设计和序列优化,用大肠杆菌原核表达系统分别表达了截短的VP4蛋白,即VP4*P[7]和VP4*P[23]。将纯化的蛋白分别与ISATM201佐剂乳化制备成单价亚单位疫苗和二价亚单位疫苗(P7-P23组),免疫后小鼠检测血清IgG和中和抗体、淋巴细胞增殖指数、T淋巴细胞亚型和B淋巴细胞等,发现二价亚单位疫苗诱导的免疫应答水平高于单价亚单位疫苗。

 

  

 


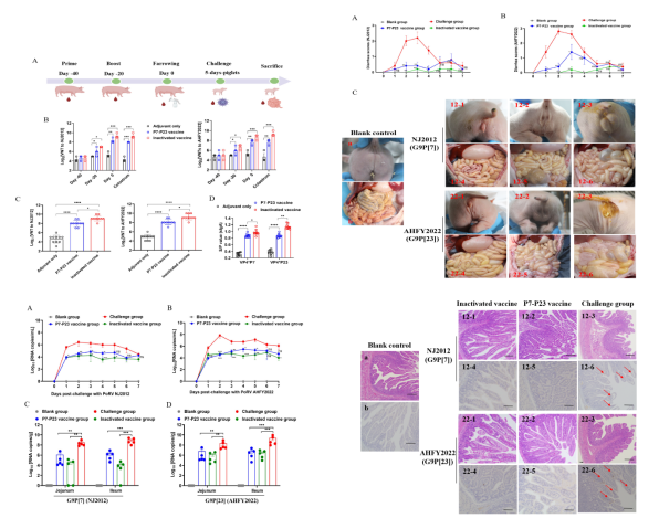
 PoRVA临床上主要危害新生仔猪,仔猪通过吸吮母乳获得免疫最经济有效。研究人员将该二价亚单位疫苗免疫怀孕母猪,检测母猪和产后仔猪的抗体水平,并对吸吮母乳5天的仔猪进行攻毒保护效果评价,同时使用PoRVA的二价灭活疫苗(NJ2012和AHFY2022毒株灭活后所制备的疫苗)作为阳性对照,仅免疫佐剂作为阴性对照。结果显示,在分娩当天,接种疫苗后母猪的中和抗体滴度均显著增加,28~210不等,而接种佐剂组母猪的中和抗体滴度仍不高于25。此外,与亚单位疫苗相比,灭活疫苗免疫后中和抗体滴度略高。仔猪血清中检测到母源抗体向仔猪的被动转移,中和抗体滴度也大于28。使用毒株NJ2012口服感染仔猪,发现灭活疫苗组没有仔猪出现腹泻,亚单位疫苗组1头仔猪在第5-6天出现轻度腹泻。使用毒株AHFY2022口服感染仔猪,灭活疫苗组其中1头仔猪在第6天出现腹泻,亚单位疫苗组2头仔猪在第3-4天出现轻中度腹泻。所有未免疫攻毒组5头仔猪均发生腹泻。免疫组肛拭子排毒水平、肠道组织病毒载量、剖检病变和显微病变均显著低于攻毒对照组(P<0.05)。


 

 

 

 综上所述,本研究研制的针对当前PoRVA流行基因型的二价亚单位疫苗具有较好的被动免疫保护效果,可作为预防控制PoRVA的候选疫苗。

    兽医所动物腹泻病防控创新团队研究生汤学超为论文第一作者,团队首席李彬研究员、团队成员张雪寒研究员和长江大学李鹏副教授为论文共同通讯作者。该研究得到了“十四五”国家重点研发计划、国家自然科学基金、江苏省自主创新基金等项目资助。

 文章链接: https://doi.org/10.1128/jvi.00212-24


分享:
打印此页 关闭窗口